Skip to content

15.3 Monte Carlo:用 LangGraph 构建数据 + AI 可观测性代理

Monte Carlo Case Study

来源:Monte Carlo: Building Data + AI Observability Agents with LangGraph and LangSmith


公司简介

Monte Carlo 是领先的数据和 AI 观测平台,专为企业服务。该公司帮助组织:

  • 监控数据和 AI 可靠性问题
  • 追踪问题的根本原因
  • 确保数据质量和可用性

经过多年开发复杂的数据监控工具,Monte Carlo 意识到他们已为旗舰 AI 代理奠定了基础——该系统能启动数百个子代理调查数据问题


面临的挑战

企业数据工程师每天面临大量重复性工作:

任务痛点
手动排查数据告警耗时且容易遗漏
调查失败任务需要顺序执行
追踪代码变更上下文切换频繁
判断问题优先级缺乏全局视角

核心问题:人类工程师必须顺序执行调查,无法并行处理多个问题分支。


为什么选择 LangGraph

Monte Carlo 选择 LangGraph 的原因:

  1. 自然映射:调查流程天然映射到基于图的决策流
  2. 快速上线:4 周内完成可演示的解决方案
  3. 超越自定义:比自建方案更可行、更高效

技术架构

LangGraph 工作流程

Agent Overview

告警触发 → 检查代码变更 → 分析时间线 → 调查依赖关系 → 报告发现

调查流程

Investigation Flow

关键能力:

  • 检查过去 7 天的代码变更
  • 并行探索多个调查分支
  • 同时检查多个潜在根本原因
  • 以人类工程师无法完成的规模运行

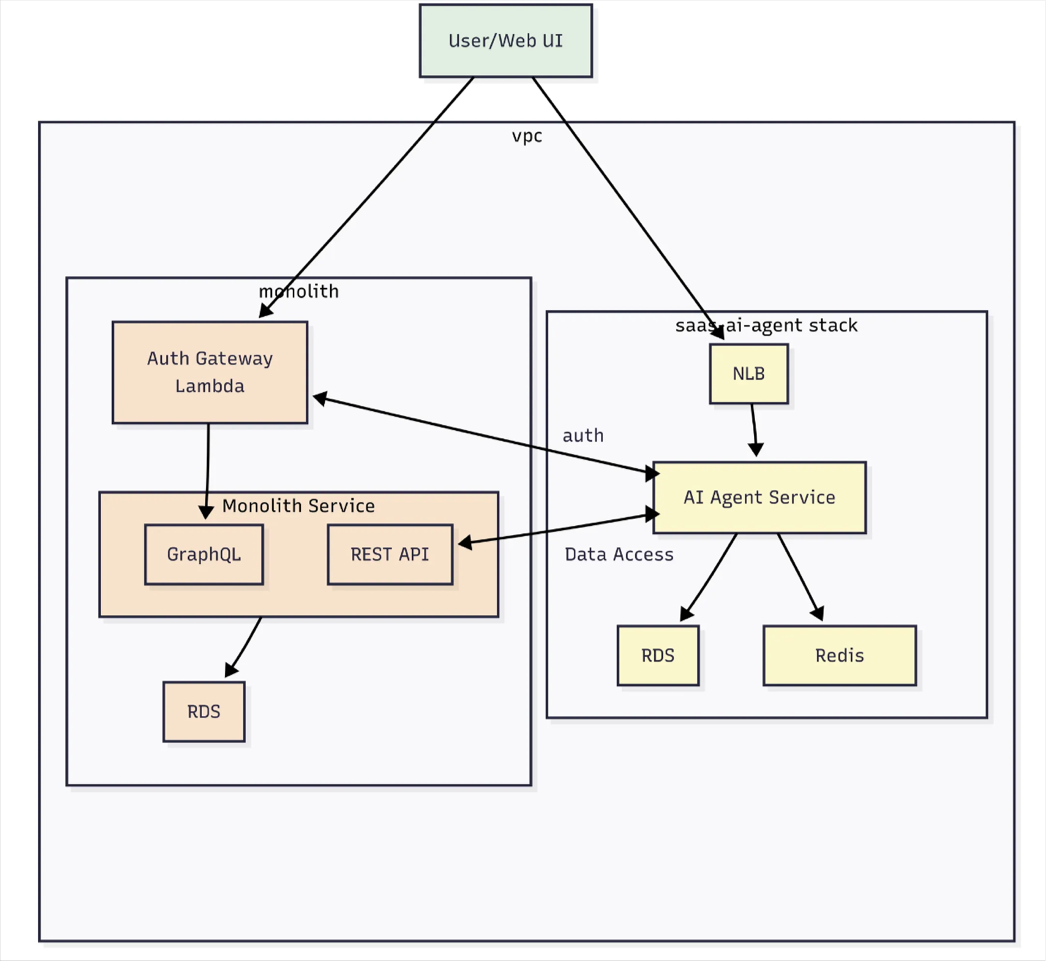
AWS 架构

AWS Architecture

┌─────────────────────────────────────────┐
│         前端/用户交互                    │
└──────────────┬──────────────────────────┘

      ┌────────▼─────────┐
      │  Auth Gateway    │
      │  Lambda          │
      └────────┬─────────┘

    ┌──────────┴──────────┐
    │                     │
┌───▼─────────┐    ┌──────▼──────────┐
│ Monolith    │    │  AI Agent       │
│ Service     │    │  Service        │
│ (GraphQL/   │    │  (ECS Fargate)  │
│  REST)      │    │                 │
└───┬─────────┘    └──────┬──────────┘
    │                     │
┌───▼──────────────────────▼──┐
│       Amazon RDS            │
│      (数据持久化)            │
└────────────────────────────┘

核心 AWS 服务

服务用途
Amazon Bedrock基础模型推理
ECS Fargate容器化微服务自动扩展
Network Load Balancer高性能流量分配
RDS托管关系数据库

LangSmith 调试

产品经理 Bryce Heltzel 表示:

"LangSmith 是我们开始在 LangGraph 中构建代理时的自然选择。我们希望 LangSmith 为我们的基于图的工作流可视化我们正在开发的内容。"

LangSmith 的价值:

  • 支持快速的提示工程迭代
  • 最小化配置需求
  • 产品经理可直接迭代提示,无需工程周期

业务成果

速度优势

代理可并行探索多个调查分支,而人类工程师必须顺序执行。

规模效应

处理的场景数量远超任何单个数据工程师手动处理的能力。

上市时间

4 周内实现可演示的解决方案。

迭代效率

产品经理可直接迭代提示,无需工程周期。


关键洞察

业务影响

"数据保持不正确或不可用会影响数百万美元的业务。"

核心价值

"使数据团队能够比以往更快、更全面地解决问题。"

未来方向

  • 专注于可见性和验证
  • 构建反馈机制确保代理一致地为客户交付价值

总结

Monte Carlo 的案例展示了如何用 LangGraph 解决复杂的数据可观测性问题:

  1. 图结构映射:调查流程自然映射到 LangGraph
  2. 并行处理:突破人类顺序执行的限制
  3. 快速迭代:LangSmith 支持产品经理直接优化
  4. 企业级架构:AWS 全托管服务保障可扩展性

这个案例为数据和 AI 可观测性领域的智能代理开发提供了优秀的参考。


上一篇:[15.2 ServiceNow](./15.2 ServiceNow.md)

下一篇:[15.4 Bertelsmann](./15.4 Bertelsmann.md)

基于 MIT 许可证发布。内容版权归作者所有。